betway西汉姆官网
必威概况
学院简介
学院领导
系部介绍
办事指南
学院资讯
学院动态
通知公告
媒体报道
研究生教育
导师信息
专业介绍
培养工作
管理制度
教学工作
培养方案
专业设置
教学动态
教研活动
师资队伍
教授博士
专任教师概况
专任教师
非专任教师
学科科研
科研机构
科研动态
学术交流
学生发展
学生工作
成人成才
必威betway
分党校
组织建设
师范认证
培养方案
工作动态
招生就业
招生指南
校友工作
校友信息
服务与合作
社会培训
本站主页
>
学院资讯
>
通知公告
学院资讯
学院动态
通知公告
媒体报道
通知公告
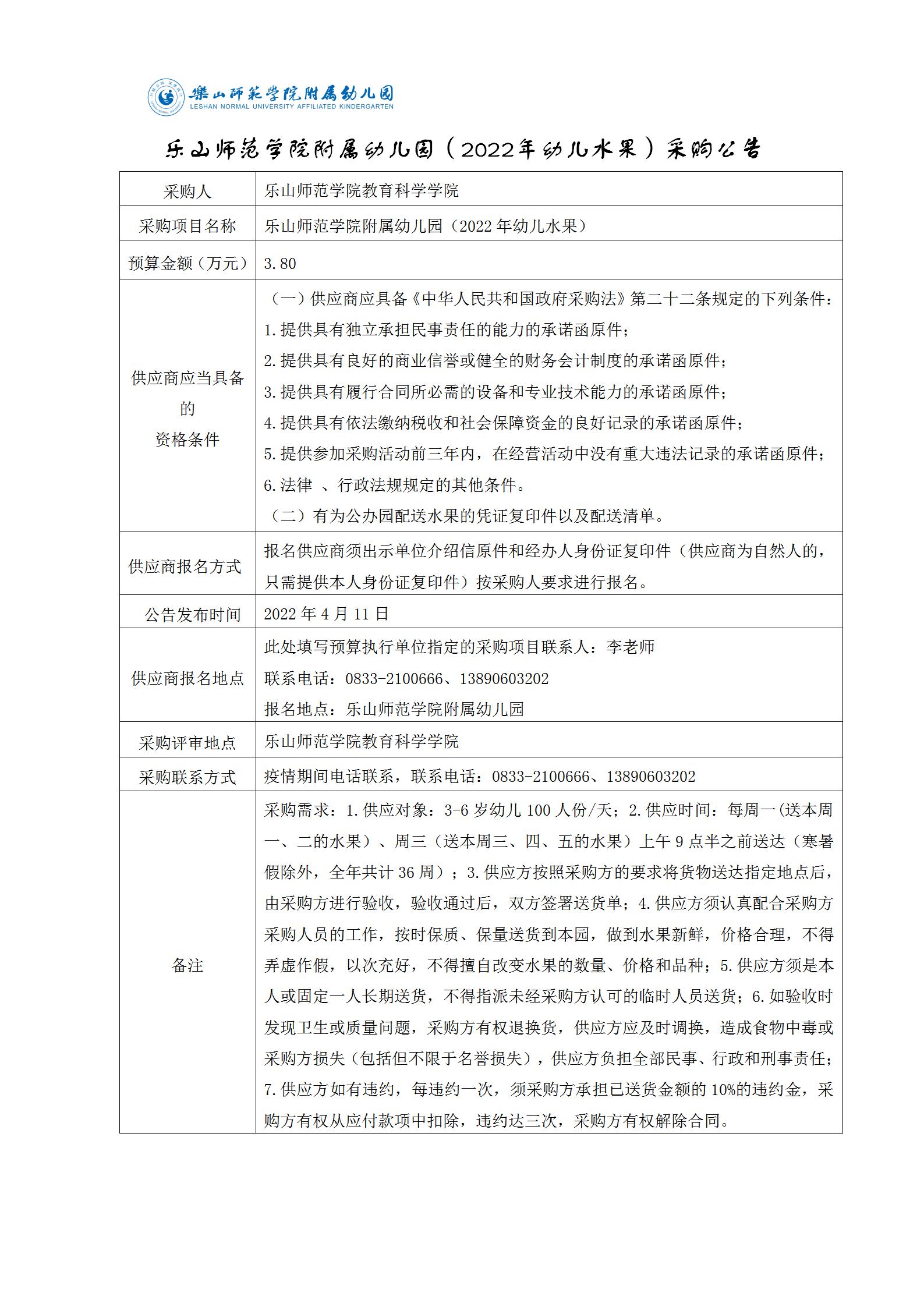
pbw必威西汉姆联附属幼儿园(2022年幼儿水果)采购公告
日期:2022-04-11 14:32:33 发布人: 浏览量:
操作>>